×

DeepSeek分析这5个赛道销售行业 能月入2万

wang wang 发表于2025-10-19 23:14:43 浏览14 评论0

抢沙发发表评论

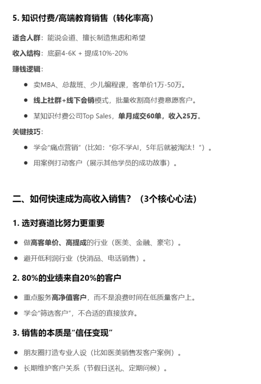
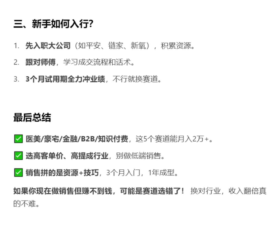
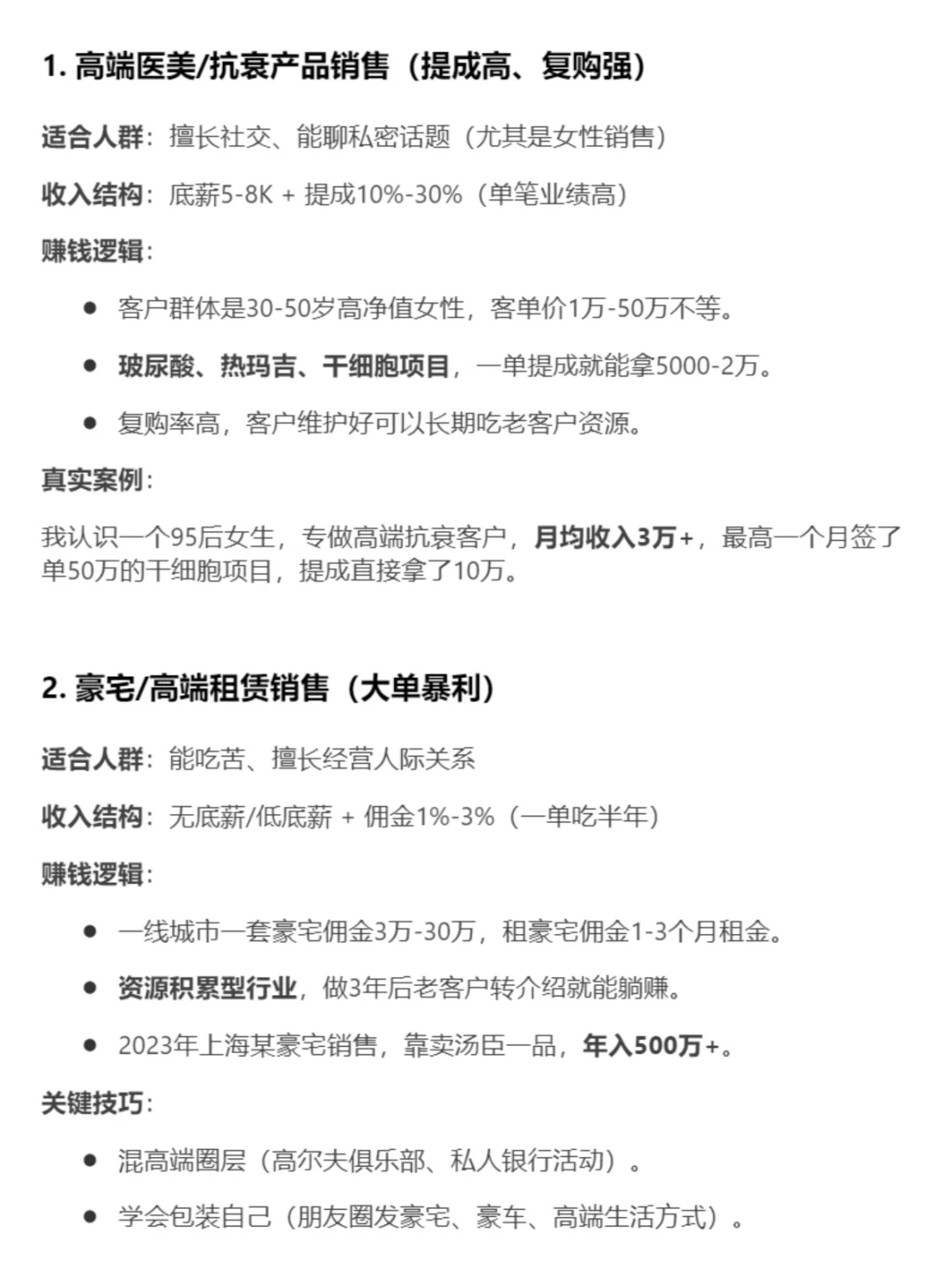
DeepSeek分析这5个赛道销售行业 能月入2万

DeepSeek分析这5个赛道销售行业 能月入2万

DeepSeek分析这5个赛道销售行业 能月入2万

DeepSeek分析这5个赛道销售行业 能月入2万

DeepSeek分析这5个赛道销售行业 能月入2万

DeepSeek分析这5个赛道销售行业 能月入2万

✅ 医美/豪宅/金融/B2B/知识付费,这5个赛道能月入2万+。
✅ 选高客单价、高提成行业,别做低端销售。
✅ 销售拼的是资源+技巧,3个月入门,1年成型。
如果你现在做销售但赚不到钱,可能是赛道选错了! 换对行业,收入翻倍真的不难。

#找工作 #销售 #职场干货 #赛道 #转行 #deepseek