经营分析,关于毛利率你知道多少 










最近看了一些关于财务的书,关于毛利率的问题也是豁然开朗,今天分享一下毛利率相关的知识:
一、毛利率的定义与计算方式
二、毛利率的重要性
三、行业毛利率参考
四、毛利率的应用价值
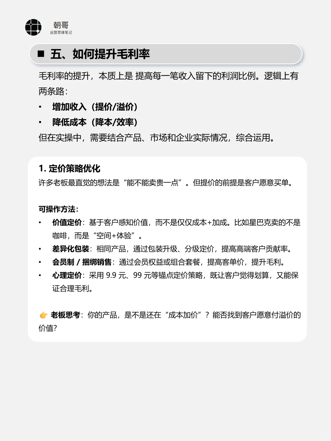
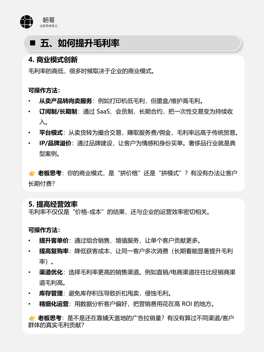
五、如何提升毛利率
六、毛利率与其他财务指标的关系
七、毛利率相关公式
.
完整的逻辑是:
·毛利率看的是产品赚钱不赚钱
·净利率看的是企业最终赚多少
·ROE 看的是股东投资回报
· 现金流能看出来看企业能不能活下去
只有把这些指标放在一起分析,才能真正理解一家企业一门生意的的价值与潜力。
#运营 #运营干货 #毛利率 #商业思维 #经营分析 #企业管理 #盈利