ZBlogIt
首页
美女
写真
壁纸
表情包
搜索
×
Nice to meet you, too!
首页
|
美女
|
2025-10-14
看研报学宏观
wang
发表于
2025-10-14 06:37:27
浏览
13
评论
0
抢沙发
发表评论
看研报学宏观
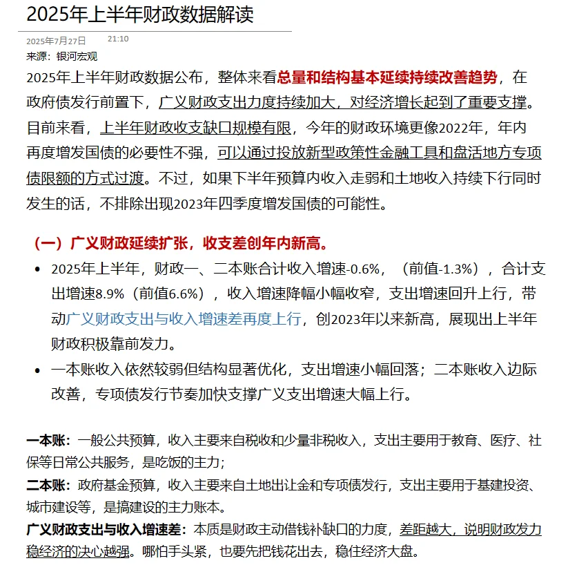
今天小小学一个6月份财政收入数据的分析
少长咸集
上一篇
10.10 预估!
发表于
2025-10-14
浏览
15
评论
0
下一篇
秒懂币圈名词解释
发表于
2025-10-14
浏览
14
评论
0