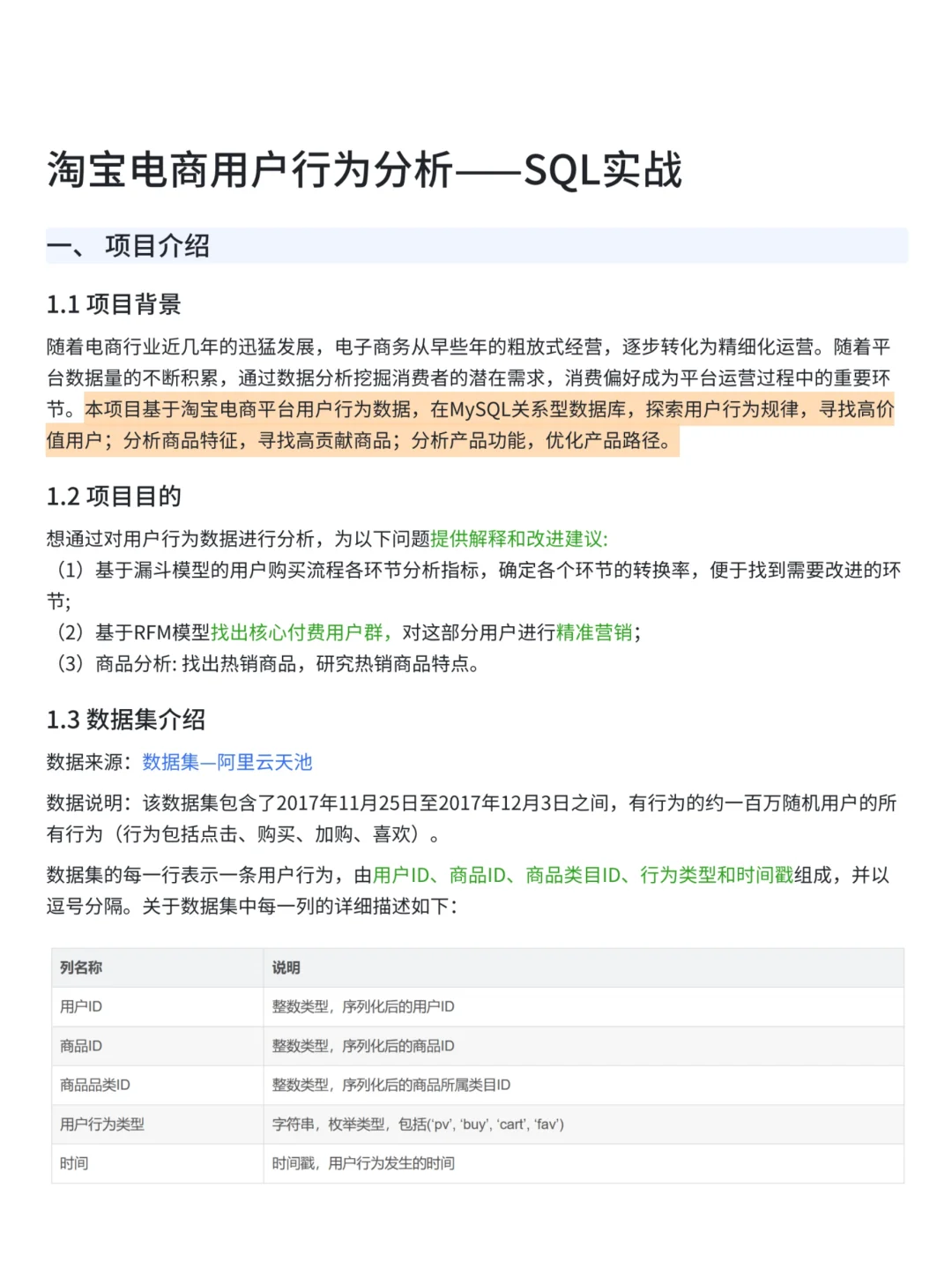
淘宝电商用户行为分析——SQL实战 项目介绍:本项目基于淘宝电商平台用户行为数据,在MySQL关系型数据库,探索用户行为规律,寻找高价值用户;分析商品特征,寻找高贡献商品;分析产品功能,优化产品路径。\n \n项目操作流程:\n分析思路\n数据导入\n数据清洗\n数据分析\n \n#数据分析 #数据库 #数据分析师 #数据分析转行 #数据分析实战 #数据分析干货 #干货分享 #项目案例