










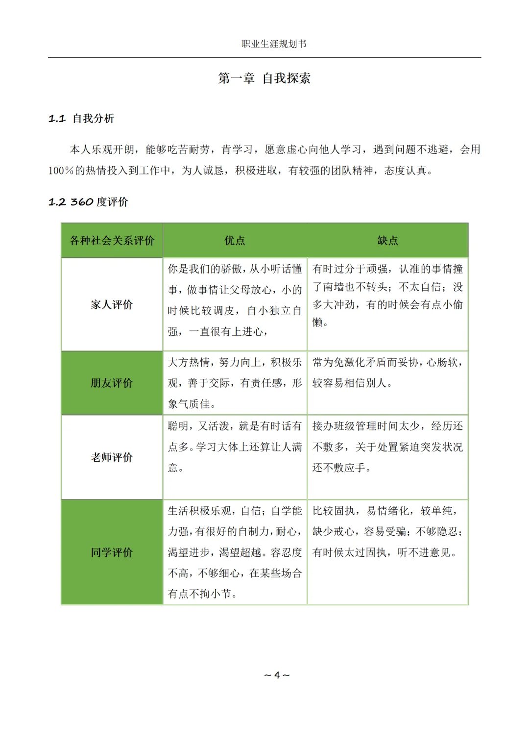
🥇大学生职业生涯规划大赛一等奖模版,直接抄\n🍀目 录\n前言\n第1章 自我探索\n1.1 自我分析\n1.2 360度评价\n1.3 职业兴趣测评\n1.4 职业性格测试(MBTI)\n1.5 职业价值观测试\n1.6 职业能力分析\n第二章 职业探索\n2.1 社会环境因素\n2.2 家庭环境因素\n2.3 城市行业分析\n2.4 生涯人物访谈\n2.5 实习实践\n第三章 职业决策\n3.1 SWOT分析\n3.2 决策平衡单\n3.3 确定目标职业\n3.4 职业发展路径\n第四章 计划和措施\n4.1 大学期间具体实施计划\n4.2 短期目标具体实施计划\n4.3 中期目标具体实施计划\n4.4 长期目标及实施计划\n第五章 自我监控\n5.1 评估与调整\n5.2 备选方案\n结束语\n附:个人简历\n#职业生涯规划#大学生职业生涯规划书#大学生#大学生创业#大学生规划#职业规划#大学生职业规划#职业生涯规划书#大学生职业生涯发展与规划#职业生涯与规划@职场薯