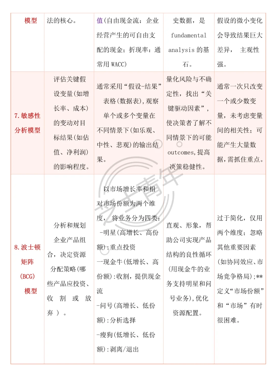
财务分析必备八大核心模型👍 1. 财务比率分析模型\n2. 杜邦分析模型\n3. 现金流量分析模型\n4. 财务预警模型(Z-Score模型)\n5. 经济增加值(EVA)模型\n6. 贴现现金流(DCF)模型\n7. 敏感性分析模型\n8. 波士顿矩阵(BCG)模型\n#大学生活分享篇 #实证分析 #数据分析 #财务分析#财务会计#杜邦分析法#财务干货 #财务模型#财务报表分析 #会计学论文