ZBlogIt
首页
美女
写真
壁纸
表情包
搜索
×
Nice to meet you, too!
首页
|
美女
|
2025-10-12
一天吃透一条产业链。美甲
wang
发表于
2025-10-12 00:51:04
浏览
8
评论
0
抢沙发
发表评论
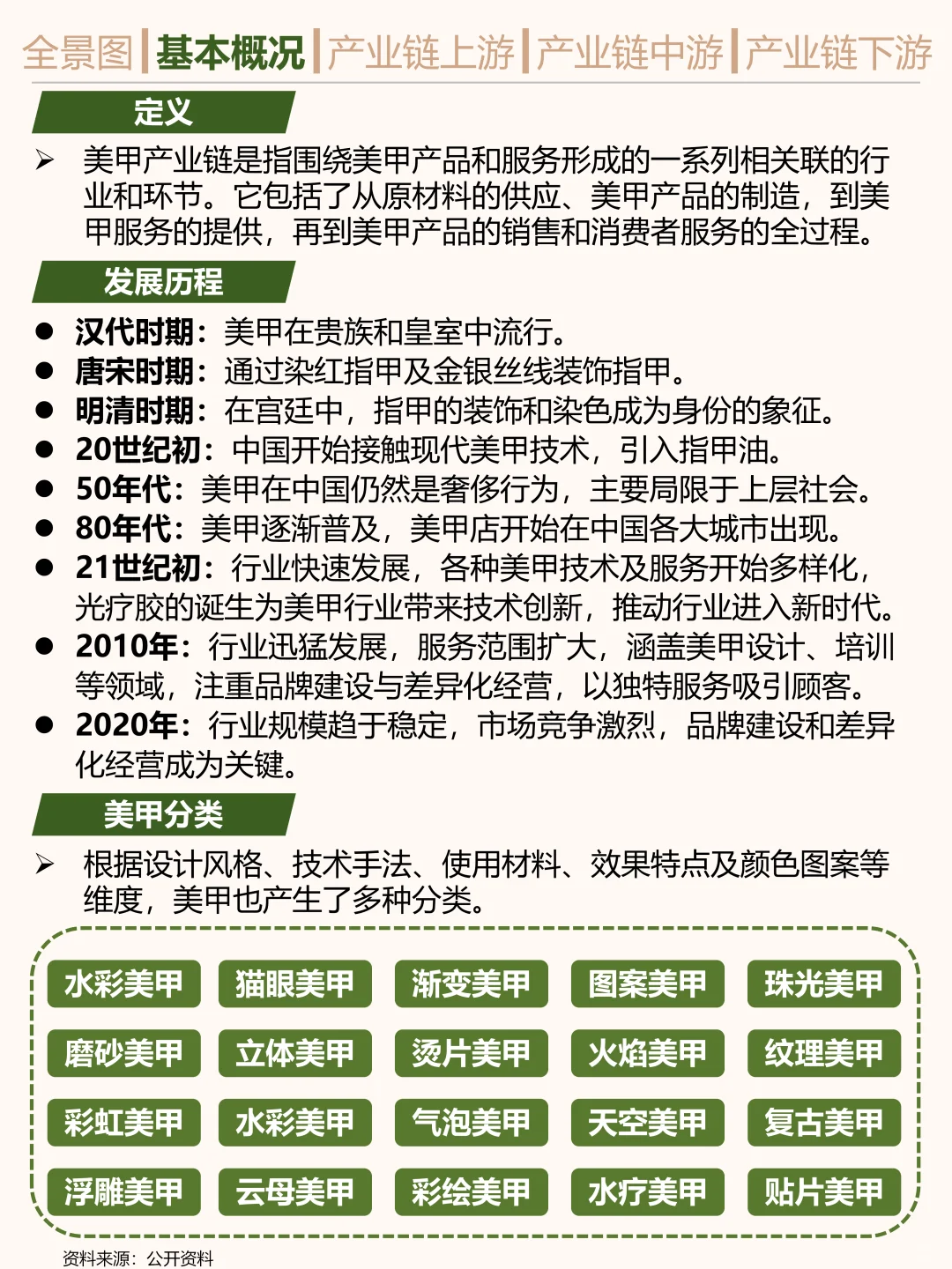
一天吃透一条产业链。美甲
#美甲
#变美
#行业分析
#美业
少长咸集
上一篇
2025.05宠物行业报告650篇!速存
发表于
2025-10-12
浏览
7
评论
0
下一篇
一套精品的大学生职业生涯规划书模板🥰
发表于
2025-10-12
浏览
8
评论
0