










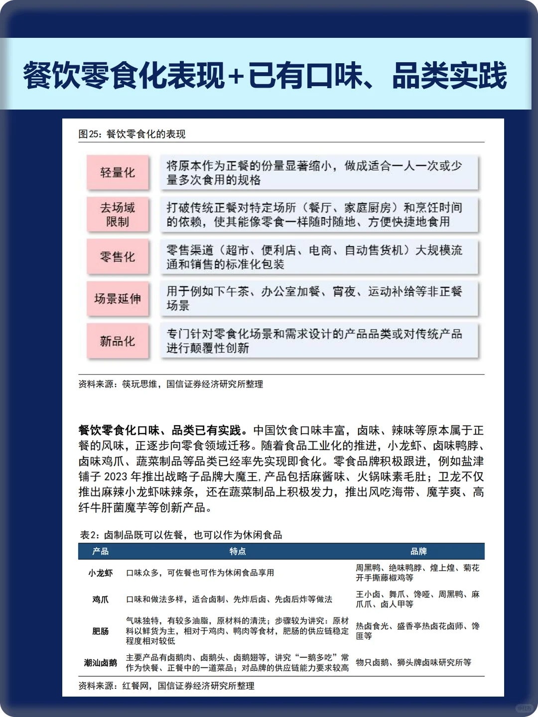
最近西贝和罗永浩的\"预制菜之争\"刷屏了!今天结合国信证券最新发布的《中国餐饮供应链效率革命》报告,带大家深度解析这场风波背后的行业真相!\n \n🔥 事件回顾:罗永浩VS西贝\n-9月10日,罗永浩吐槽西贝\"几乎全是预制菜还卖得贵\"\n-西贝强硬回应:\"一道预制菜都没有\",要法律维权\n-双方争议焦点:到底什么算预制菜?(消费者vs行业定义差巨大!)\n \n📊 数据说话:餐饮业真实困境\n根据国信证券报告:\n- 餐饮业成本结构:食材45%+人力22%+租金→利润空间极薄\n- 使用预制菜能降本:荤菜成本降17%,人工租金省60%,净利率提升14%\n- 但消费者抵触:**76%** 的人拒绝为预制菜支付现做价格\n \n🏢 商场餐饮的\"两难困境\"\n1. 明火限制:商场严禁明火(消防安全),电磁炉+预制菜成唯一选择\n2. 成本压力:商场租金高昂,不用预制菜难盈利\n3. 体验落差:消费者渴望\"锅气\",但商场环境难实现真正现炒\n \n💡 破局之道:透明化+差异化(报告核心观点)\n国信证券指出,餐饮供应链正经历“食材预制化+餐饮零食化双轮驱动”:\n- 安井食品、千味央厨:通过规模化预制菜降本增效\n- 卫龙、盐津铺子:将正餐零食化,切入休闲场景\n但成功关键在:明确告知+差异化定价!\n \n👉 案例参考:\n- 老乡鸡:菜单明确标注\"现做\"与\"预制\"\n- 兰湘子:240℃铁锅现炒,保留\"锅气\"体验\n- 西贝最终妥协:承诺调整8道菜为门店现制\n \n3️⃣ **海外对标**\n-美国Sysco:通过200+次并购整合40万SKU,服务全球餐饮客户,2024年营收788亿美元。\n-日本神户物产:以“业务超市”模式实现12%年增长,通过PB产品+轻资产加盟打通产销。\n \n📈 投资视角(来自报告)\n国信证券推荐关注:\n- 安井食品(预制菜占比29%)\n- 千味央厨(大客户定制)\n- 立高食品(冷冻烘焙龙头)\n- 卫龙(魔芋制品龙头)\n- 盐津铺子(全渠道布局)\n \n💎 总结:商场餐饮未来之路\n1. 透明化:明确标注预制/现做,尊重知情权\n2. 差异化:核心菜品坚持现制,基础食材预制化\n3. 体验升级:用技术模拟\"锅气\",强化现场感\n \n#餐饮供应链 #预制菜 #西贝 #罗永浩 #行业报告 #消费投资 #餐饮创业 #商场餐饮 #餐饮新风向