×

spss数据分析全步骤!

wang wang 发表于2025-09-24 04:59:40 浏览11 评论0

抢沙发发表评论

spss数据分析全步骤!

spss数据分析全步骤!

spss数据分析全步骤!

spss数据分析全步骤!

spss数据分析全步骤!

spss数据分析全步骤!

spss数据分析全步骤!

spss数据分析全步骤!

spss数据分析全步骤!

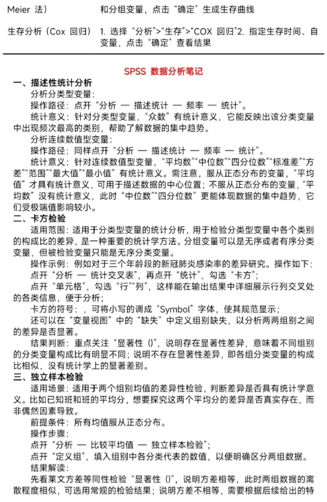
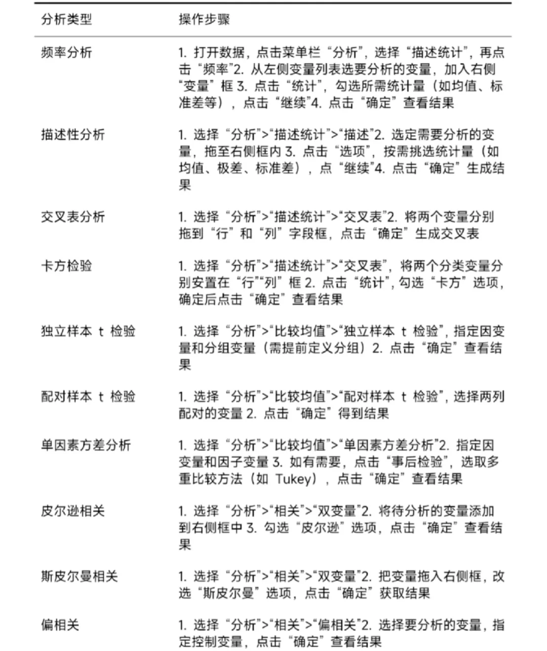
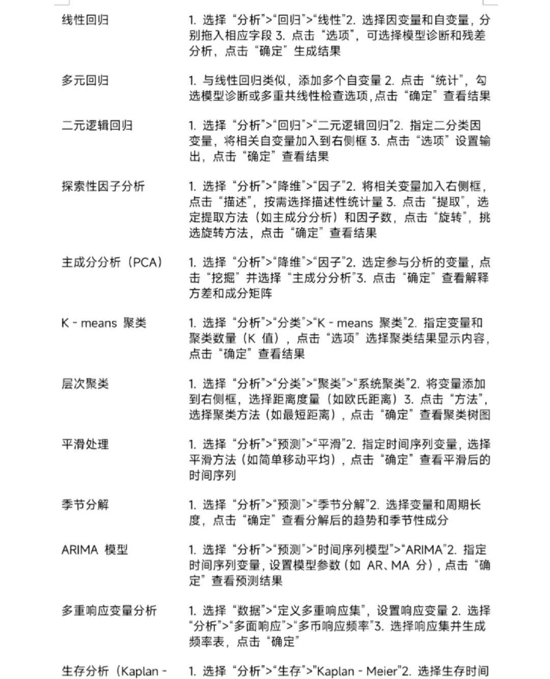
SPSS 在问卷调查分析里常用。其核心步骤:\n数据准备:导入问卷数据,保证格式无误、便于分析。\n数据清理:找出并处理无效、缺失数据,如删问卷或插值补值。\n描述统计:用 SPSS 生成均值、标准差、频数等基本信息。\n数据可视化:借图表功能绘柱状、折线、散点图等直观展示结果。\n解释报告:依结果写报告,阐释数据意义,对照研究目标。\n变量分析:按需选分析方法,比不同组用 t 检验或方差分析,探变量关系用相关性或回归分析。#spss统计分析 #spss代做 #spss数据分析 #spss数据调整 #spss数据分析医学 #spss实证分析 #spss分析 #spss问卷分析