
















下午好,今天Evan分享的项目是Pandas+Numpy盒马用户消费行为分析(内含完整数据集)
-
项目介绍: 用户消费行为贯穿于各行各业。本项目基于某电商21年12个月的用户消费数据,主要进行了
用户整体和个体分析
消费时间分析
用户分层模型
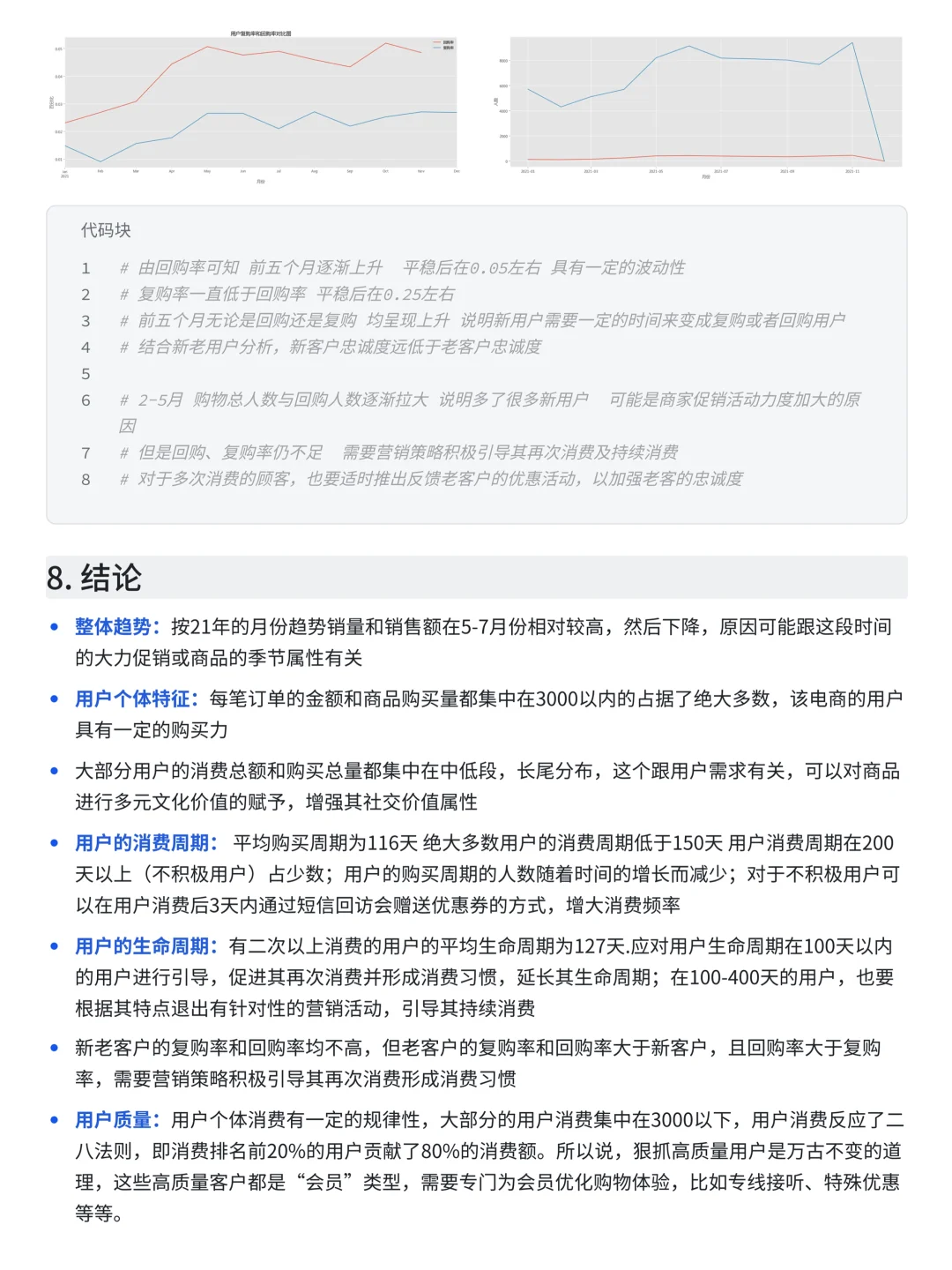
复购率和回购率
生命周期和购买周期等分析
-
这个项目采用了电商用户消费行为分析的通用数据分析方法,讲得还是蛮全面的,简历中缺少项目经验的同学可以看看这篇。
-
完整项目已上传知识库,希望能帮到大家~
#数据分析师 #数据分析 #数据分析我在行 #numpy #pandas #matplotlib #盒马 #数据分析项目 #数据挖掘 #数据分析转行