×

新能源汽车市场调研报告模板分享!直接抄!

wang wang 发表于2025-09-24 03:01:18 浏览14 评论0

抢沙发发表评论

新能源汽车市场调研报告模板分享!直接抄!

新能源汽车市场调研报告模板分享!直接抄!

新能源汽车市场调研报告模板分享!直接抄!

新能源汽车市场调研报告模板分享!直接抄!

新能源汽车市场调研报告模板分享!直接抄!

新能源汽车市场调研报告模板分享!直接抄!

新能源汽车市场调研报告模板分享!直接抄!

新能源汽车市场调研报告模板分享!直接抄!

新能源汽车市场调研报告模板分享!直接抄!

新能源汽车市场调研报告模板分享!直接抄!

新能源汽车市场调研报告模板分享!直接抄!

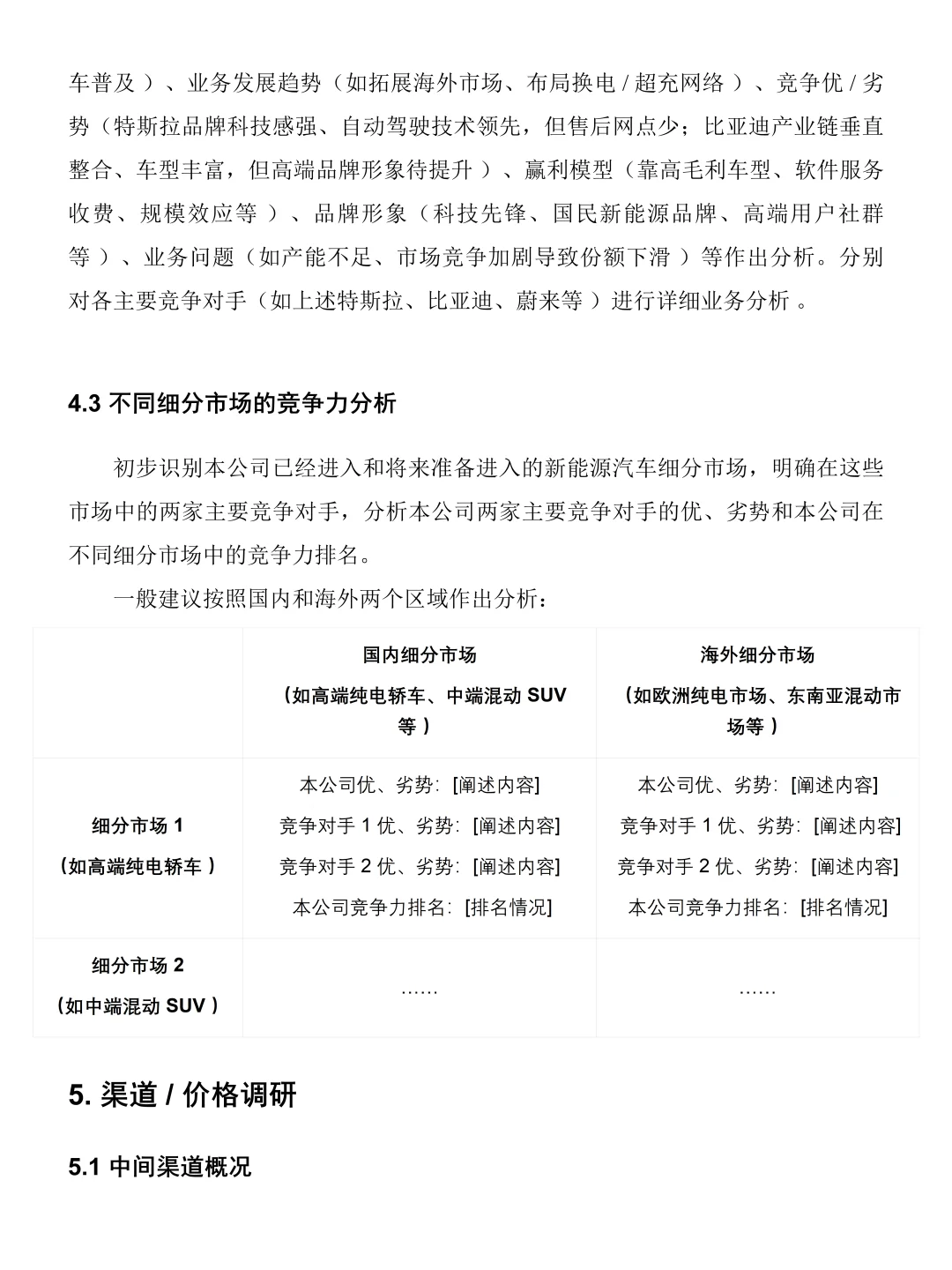
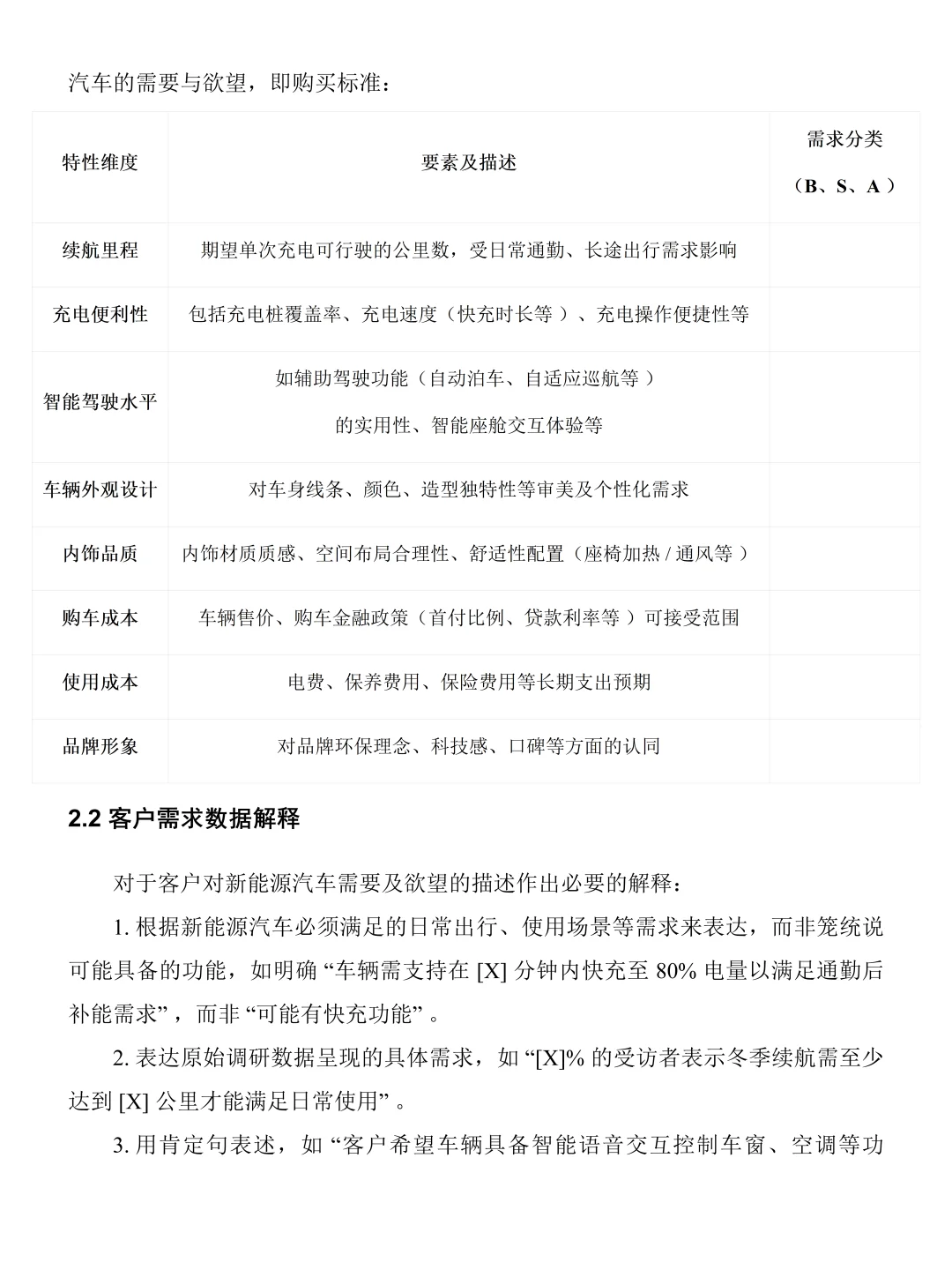
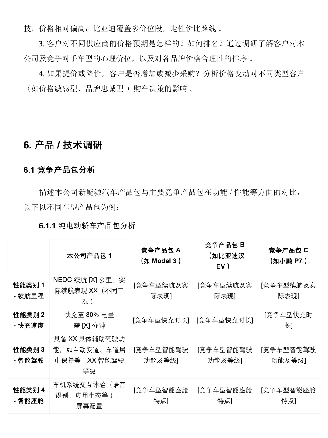
市场调研报告模板——新能源汽车市场调研报告 1. 调研报告提要 2. 客户需求调研 3. 客户情报调研 4. 竞争情报调研报告 5. 渠道 / 价格调研 6. 产品 / 技术调研 7. 总体分析及建议 #市场调研报告#市场调研分析 #行业分析报告 #问卷调查 #调研报告 #调查报告 #市场分析报告 #文章代写服务#写作干货 #调研报告模版 #调研报告怎么写#市场营销#干货 #这个模板有点东西