





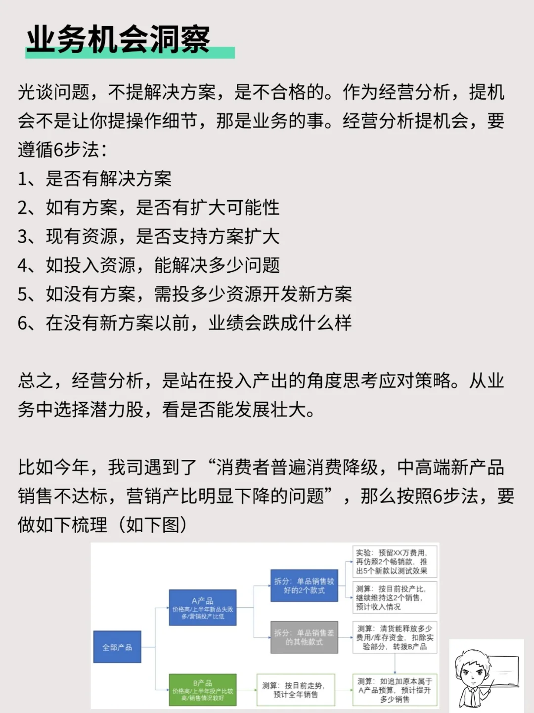
7月了,又到了经营分析半年报告时间。叠加2季度报告和6月月报,让很多人痛苦不堪:\n半年、季度、月度报告到底有啥区别?\n除了罗列同比环比,还能写啥内容?\n领导总说要深入分析,该怎么深入?\n一、月度/季度/半年报告分工\n记住口诀:短期报告看进度,中期报告看趋势,长期报告看策略。短期聚焦任务完成,长期关注策略有效性。\n二、半年报告格式\n可按监控指标→发现问题→原因分析→解题建议→后续工作5个步骤,分为五部分:\n1. 主要业务/财务指标呈现\n2. 主要经营问题(列3-5个)\n3. 宏观环境与竞对情况\n4. 内部成功案例\n5. 下一步工作计划\n三、大环境问题确认\n通过收集同行财报、分业务数据、竞品调查等确认大环境问题。若上下游及所有同行都出问题,才是真“大环境”问题,否则可能是自身竞争力不足。\n四、业务机会洞察\n提机会要遵循6步法:是否有解决方案、能否扩大、资源是否支持、投入能解决多少问题、无方案需投多少资源、无新方案业绩走势。站在投入产出角度思考策略,选择潜力业务。\n五、下一步工作计划\n审核业务部门方案数据是否合理,对存在缺陷的方案,可指出问题、追加会议确认可行性或设试点项目。各部门确认计划后,跟进指标情况。\n不同行业经营分析指标不同,若想深入学习,可购买我的商品,获取系统课程与一对一指导。\n#数据分析 #商业分析 #数据分析面试 #职场日常 #经营分析 #财务分析 #我的REDmentor