×

第一份行研实习真的很好找(超全答案版)

wang wang 发表于2025-09-23 19:39:49 浏览21 评论0

抢沙发发表评论

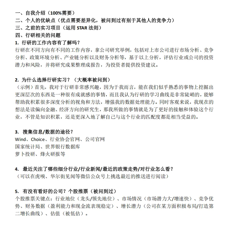
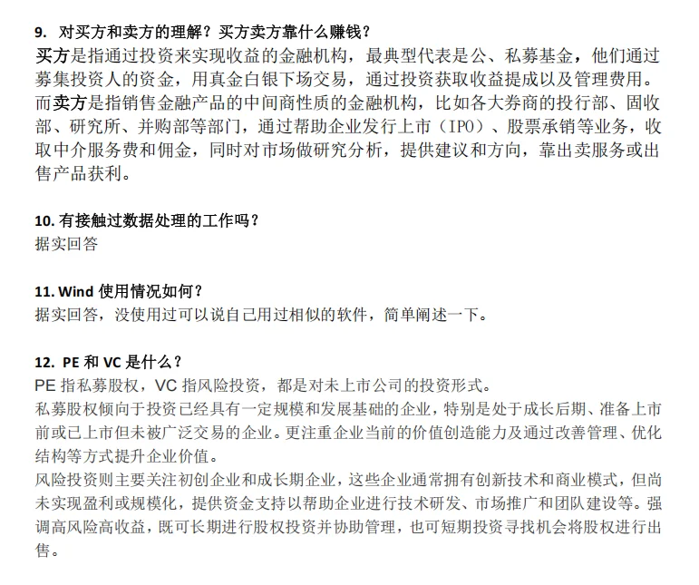
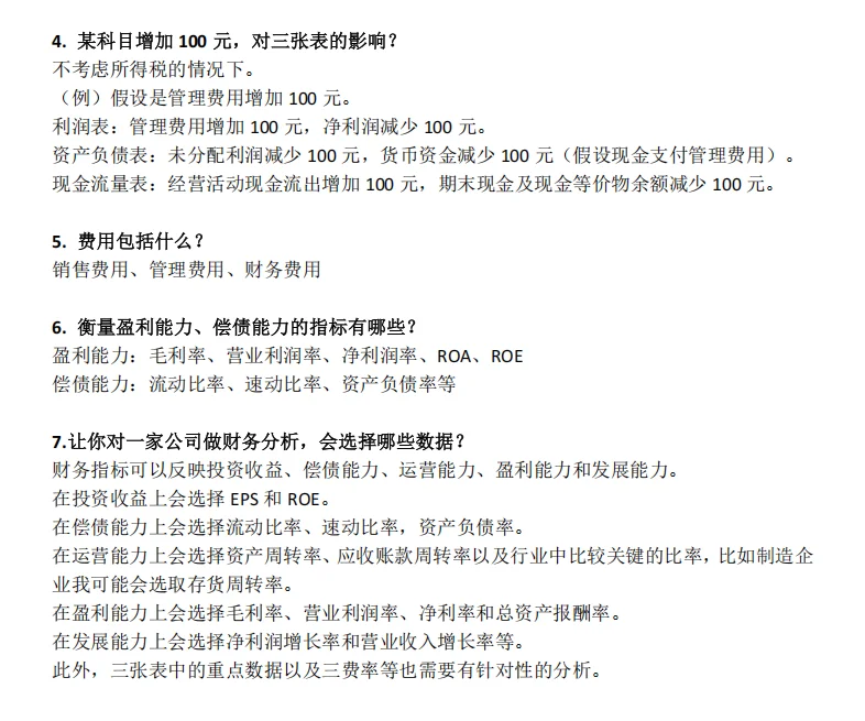
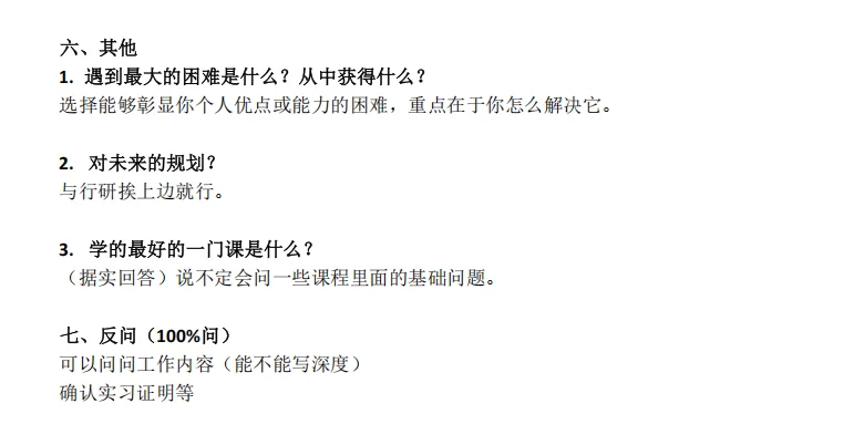
第一份行研实习真的很好找(超全答案版)

第一份行研实习真的很好找(超全答案版)

第一份行研实习真的很好找(超全答案版)

第一份行研实习真的很好找(超全答案版)

第一份行研实习真的很好找(超全答案版)

第一份行研实习真的很好找(超全答案版)

第一份行研实习真的很好找(超全答案版)

第一份行研实习真的很好找(超全答案版)

之前发布的行研实习帖子收到了3k的点赞和收藏,谢谢大家的喜爱\n看到很多uu想要答案版,博主使劲码字,终于赶稿成功!\n详见P2-P7⬆️\n \n期末考试快要接近尾声,有实习打算的uu们可以开始准备起来啦!(真正问问题不会问这么多滴,简单过一下就好啦)\n \n(仅供参考,如有问题欢迎指出)\n#行研#行研实习#金融实习#实习 #行研实习面经 #打工人